当前位置:首页 > 信息公告
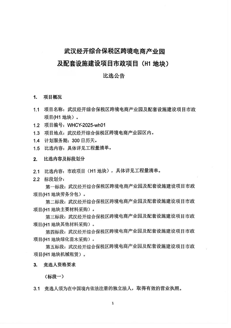
武汉经开综合保税区跨境电商产业园及配套设施建设项目市政项目(H1地块)比选公告

来源:建设管理部     发布日期: 2025-12-26
 
  
  
  
武汉城市公共设施运营管理集团有限公司主办 鄂ICP备2020021143号
建议使用1024*768分辨率浏览本站点 鄂公网安备42010502000139号