当前位置:首页 > 信息公告
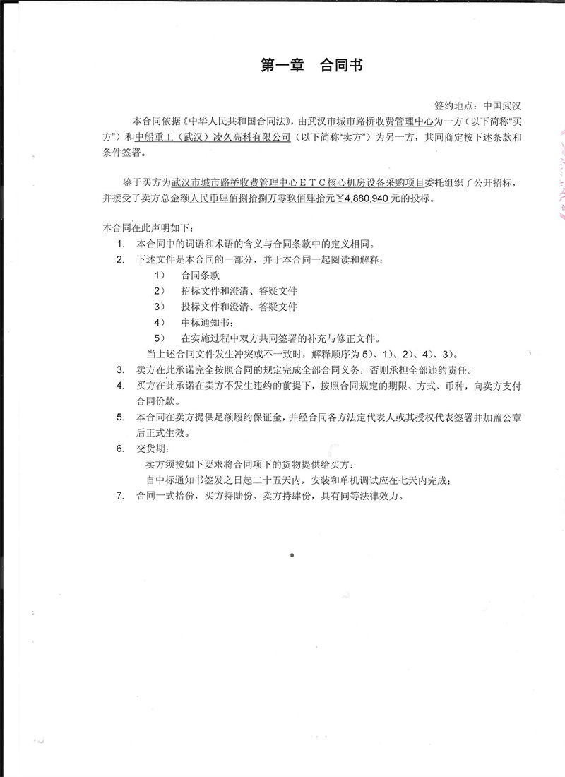
ETC核心机房采购合同

来源:综合办公室     发布日期: 2017-08-08

 

 

 

 

 

 

 

 

 

 

 

 

 

 

 

 

 

 

 

 

 

 

 
武汉城市公共设施运营管理集团有限公司主办 鄂ICP备2020021143号
建议使用1024*768分辨率浏览本站点 鄂公网安备42010502000139号