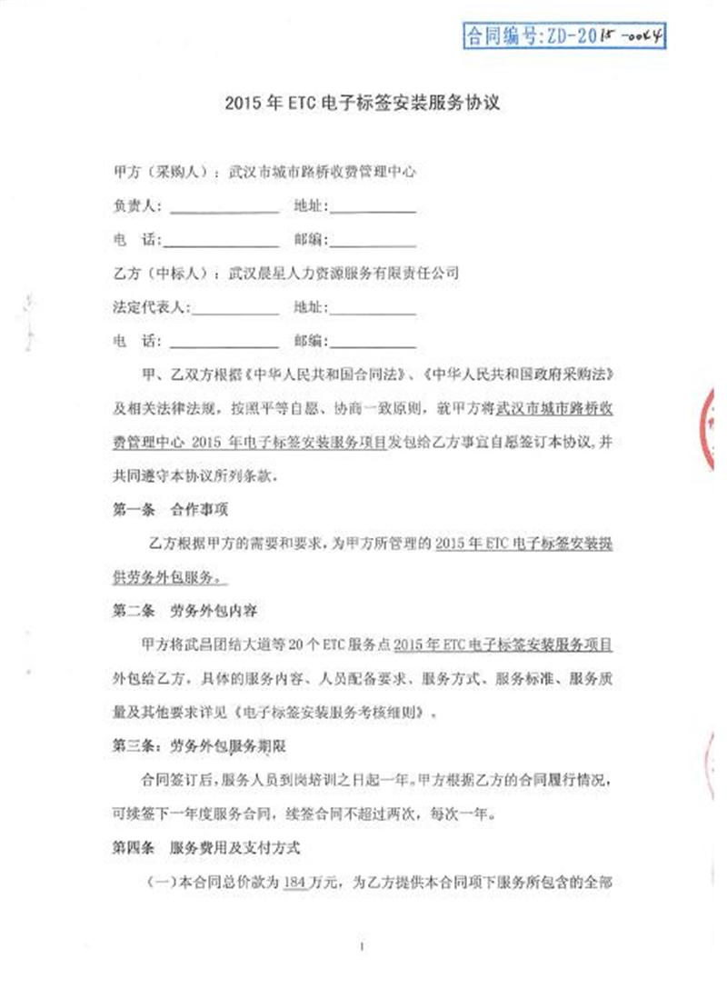
当前位置:首页 > 信息公告
武汉市城市路桥收费管理中心2015年电子标签安装服务项目中标通知书

来源:     发布日期: 2015-10-30

 

 

 

 

 

 

 

 

 

 

 

 

 

 

武汉城市公共设施运营管理集团有限公司主办 鄂ICP备2020021143号
建议使用1024*768分辨率浏览本站点 鄂公网安备42010502000139号